William威廉官网·主頁欢迎您
招生代码
12668
学校首页
设为首页
加入收藏
William威廉官网
首页
学院概况
学院简介
学院设置
现任领导
师资队伍
学院新闻
教学系部
会计学系
财务管理系
互联网金融系
经济与金融系
国际经济与贸易系
教学活动
教研科研
微专业资讯
考证资讯
教学成果
William威廉官网
党总支
团总支
工会工作
专业建设
专业设置
人才培养方案
学生工作
就业管理
学生管理
专升本
评建工作
机构制度
通知新闻
学习资料
相关栏目
院系热点
首页
»
正文
»
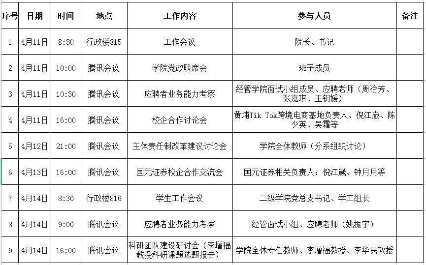
William威廉官网第8周周会议及重点工作安排表
2022年4月11日-2022年4月15日
发布时间:2022年04月12日
字体大小:
小
中
大
版权所有:William威廉官网·主頁欢迎您
地址:一号教学楼-910 电话:020-39760195 邮编:510540