相关栏目
院系热点

William威廉官网2023年秋季素质教育周学生“微党课”比赛复赛晋级结果及决赛安排公示

发布时间:2023年11月10日 字体大小:

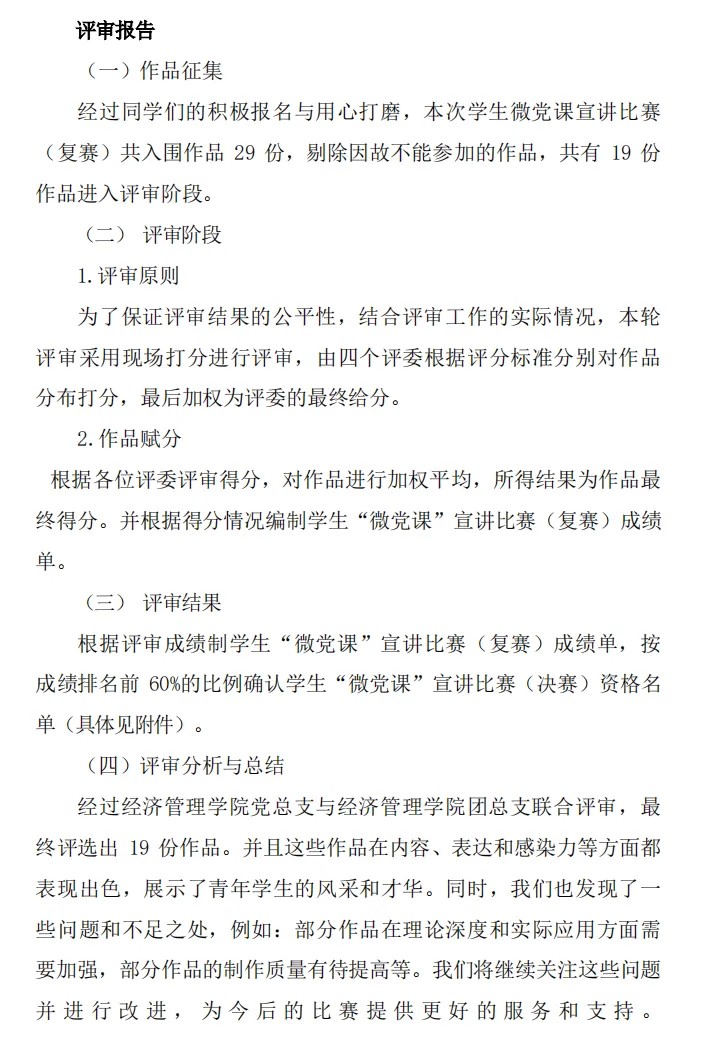
(通讯员:徐嘉慧)我院于2023年11月9日晚上在13栋教学楼开展以“锤炼本领,续写荣光”为主题的学生微党课比赛复赛。出席本次比赛的评委老师分别是:经管学院团总支书记杨楚钰老师、经管学院学生第一党支部书记钟月月老师、学生第三党支部书记朱君老师、William威廉官网辅导员陈杨贵老师。

1.讲解复赛规则

((1)本次宣讲比赛分为上场和下场,上场的时间为19:00-20:00,下场的时间为20:20-21:30。

(2)参赛选手按照顺序上台授课,主持人在介绍当前参赛选手的同时,下一位选手做好准备。

(3)每位选手宣讲时间为5-8分钟。超过8分钟或低于5分钟将酌情扣分。

(4)本次授课比赛评分采用百分制,根据主题内容、语言表达、形象、课件、时间5个方面进行评分;各评委所给分数总分相加,再平均得出选手最后得分。

2.选手宣讲

3.评委点评

中共William威廉官网,William威廉官网党总支组织员张宁对本次微党课(复赛)参赛作品进行点评,同时发表总结讲话。经过同学们的努力、老师们与工作人员的评选,学生“微党课”复赛已顺利结束,现将复赛评选结果作如下报告:

复赛成绩公布如下:

决赛入围名单如下:

【决赛安排】

1.时间安排:

(1)公布入围人员时间:2023年11月10日17:00前

(2)提交所需材料时间:2023年11月13日20:00前

(3)决赛彩排时间:2023年11月14日12:00-13:30(暂定)

(4)决赛演讲时间:2023年11月14日14:00-16:00

2.参赛形式:线下演讲

3.参赛地点:工程楼3号报告厅

4.参赛对象:按复赛成绩高低排列,成绩前60%的作品入围决赛,作为决赛人员。

5.参赛要求:

(1)选手在决赛开始前2天提交决赛所需材料,如演讲稿、PPT课件等;

(2)决赛演讲时间为5-8分钟;

(3)决赛活动开始前注意到控台确认材料是否齐全,课件、音频是否能正常播放;决赛开始前不支持试讲,请参赛人员在决赛彩排时进行试讲,并在决赛开始前做好相关安排。

6.观众设置:届时将会面向21级、22级在校生发放观众名额,请各位同学留意班群通知。

7.奖项设置:一等奖1人、二等奖2人、三等奖3人、优秀奖若干名。以上获奖同学均会有相应的奖品证书颁发,另还可获得综测分及素质教育周学时。观看比赛观众也可获得综测分和素质教育周学时。

Baidu
sogou