(通讯员:叶赛)2024年1月8日上午,财务管理系论文指导研讨会于7栋217教室展开。此次会议由财务管理系系主任伍雄伟主持,各论文指导老师共同参与,旨在加强毕业生论文指导质量,细化论文指导要求。
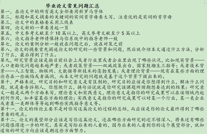
此次会议中,各位老师针对20级财管系论文开题报告出现的问题进行了深入的探讨和剖析。他们指出,论文的开题报告是论文质量的重要保障,必须认真对待每一个环节,从选题、研究方法、预期目标等各个方面进行严格的审查和评估。
系主任伍雄伟强调,提升论文质量是财务管理系的重点工作,每一位指导老师都要有高度的责任感和使命感,确保每一篇论文都能达到高质量的标准。他表示,通过此次研讨会,我们要建立起一套完善的论文指导体系,明确指导要求,确保每一位毕业生都能在论文写作过程中得到充分的指导和帮助。
在研讨会上,各位老师还分享了各自在论文指导过程中的经验和心得。他们一致认为,要提高论文质量,首先要从选题开始,引导学生选择具有研究价值和实际意义的课题;其次,要加强研究方法的训练,提高学生的研究能力;最后,要重视论文的修改和审核,确保论文的逻辑严密、语言准确。
此外,为了加强论文指导的实效性,财务管理系还将开展一系列的互查活动。在7栋217教室,各论文指导老师进行了3个小时现场互查,老师们相互学习、相互借鉴,共同提高论文指导水平。
此次论文指导研讨会的成功召开,标志着财务管理系在提高毕业生论文质量方面迈出了坚实的一步。我们相信,在全体师生的共同努力下,财务管理系的毕业生论文质量必将得到显著提升。



版权所有:William威廉官网·主頁欢迎您
地址:一号教学楼-910 电话:020-39760195 邮编:510540